
From funnels to social media, Rose Digital Hub is your trusted partner in business growth with AI Automations!
Your business deserves more growth and less overwhelm.
At Rose Digital Hub, We help you run smarter with systems, strategy, and support that free up your time.

Comprehensive solutions designed to grow your business and give you back your time.

Your email list is gold. I craft campaigns that people actually open, read , and act on. Welcome sequences, promotional campaigns, newsletters - all designed to nurture relationships and drive revenue.

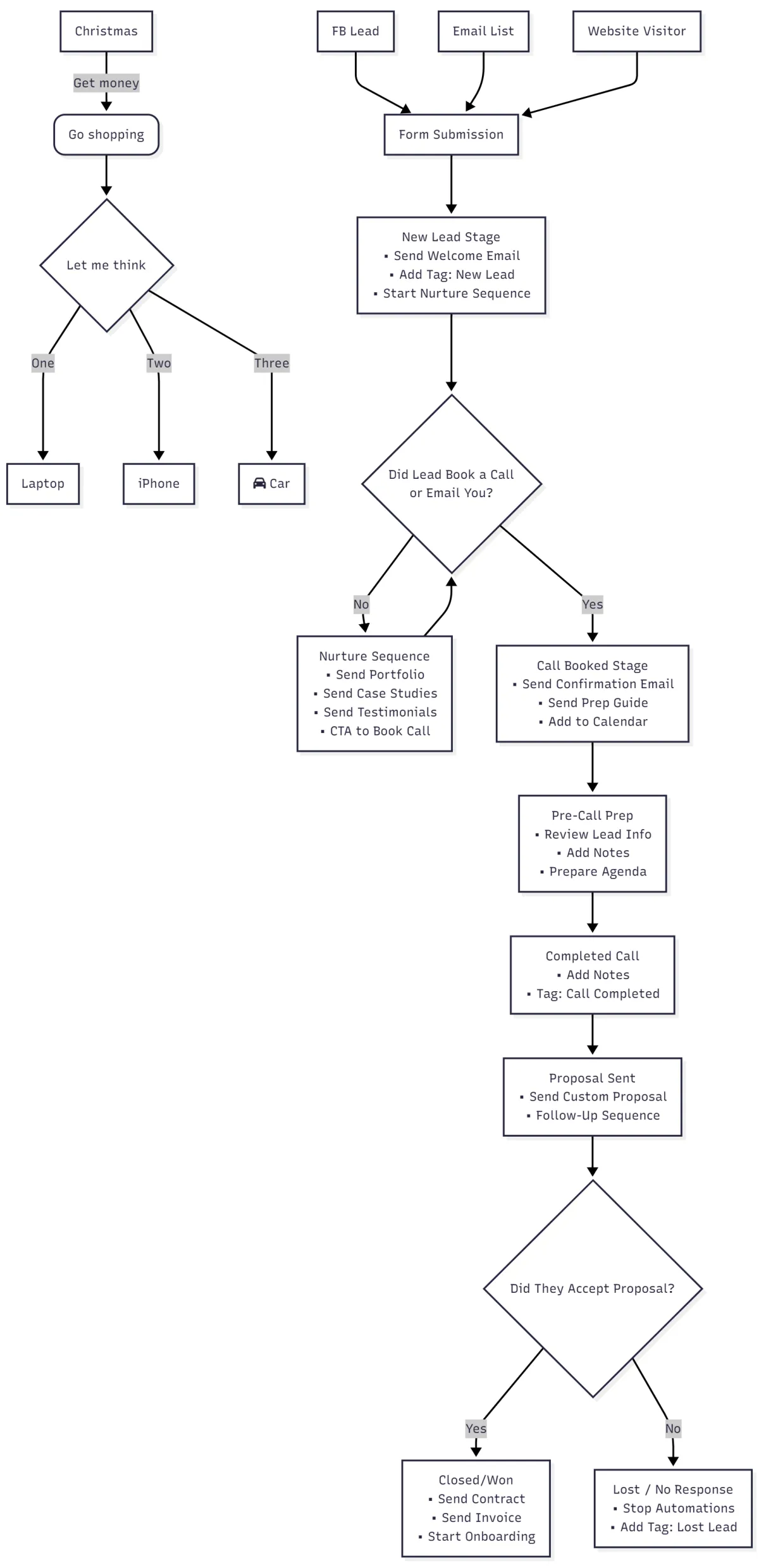
Quality leads on social media or on auto pilot. I build and optimize lead generation system that fill your pipeline with prospects who are ready to buy, using proven strategies across multiple channels.

Eye-catching visuals that tell your story. Social media graphics, marketing materials, brand assets - designed to capture attention and communicate your value instantly.

GoHighLevel system (GHL magic), from high-converting sales funnels to stunning websites. I build the digital infrastructure that guides prospects seamlessly from curiosity to purchase..

Your backend shouldn't be a bottleneck. I streamline your CRM, organize your operations, & handle the admin tasks that eat up your productive hours—keeping everything running smoothly.

Stop posting into the void. I create scroll-stopping content, manage your social presence, & turn followers into customers. From strategy to scheduling to engagement, your brand becomes the one they can't ignore.

From Tuguegarao City, Philippines —I'm passionate about helping businesses like yours thrive without the overwhelm. With years of experience in digital marketing and business operations, I've seen what works and what doesn't.
My approach is simple: I take the guesswork out of growth. Every strategy, every system, every task connects directly to your bottom line. You focus on your genius, I handle the rest.
"We believe every business deserves the freedom to grow with confidence, clarity, and creativity."
To enable entrepreneurs to create profitable, systematized, and long-lasting online brands so they can concentrate on their passions while I manage the digital aspect of success.
At Rose Digital Hub, our mission is to help businesses bloom beautifully and strategically online. We merge creativity with automation to deliver smart, scalable digital solutions that help you thrive.

1. Discovery Call
I'll create a customized action plan tailored to your business needs- whether that's launching a new funnel, revampi ng your social media, or streamlining your entire backend.

2. Strategy Session
I'll create a customized action plan tailored to your business needs - wether that's launching a new funnel, revamping your social media, or streamlining your entire backend.

3. Seamless Implementation"
I hit the ground running. With clear communication and regular updates, you'll watch your business transform without the growing pains.

4. Ongoing Optimization
Success isn't set-it-and-forget-it. I continuously monitor, test, and refine to ensure your systems are performing at their peak.

More Time Freedom
Focus on what only you can do while I handle the rest.

Increased Revenue
Systems and Strategies designed specifically for growth.

Professional Presence
Polished, consistent branding across all touchpoints.

Reliable Partnership
A dedicated professional who treats your business like her own.

Strategic Insight
Not just a task-doer, but a growth partner with fresh perspectives

Faster Execution
No learning curve, no training time- just immediate results
Real results from real projects. See how I've helped businesses like yours achieve their goals.


This is a Paragraph Font







Let's build your business—schedule your free discovery call today and discover how I can help you reclaim your time while growing your revenue.

Marirose transformed our email marketing completely. And she is responsible for the tasks being done on time.
James T.
Store Owner

The funnel and automation systems Marirose built for us saved 20 hours per week. Game changer!
Mike C.
E-commerce Store Owner

Professional, creative, and results-drives. Marirose is highly recomended, and willing to help even extending hours without pay.
Amari B.
CEO

Helping entrepreneurs succeed, one task at a time. Your trusted virtual assistant partner for business growth and automation
Copyright 2025. Rose Digital Hub . All Rights Reserved.
Empowering entrepreneurs | Creating success stories | Building dreams